underdarkGIS’s avatarunderdarkGIS’s Twitter Archive—№ 16,718

  1. …in reply to @martinfleis
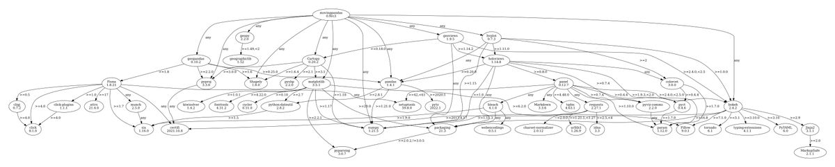
    @martinfleis @giswqs Oh that's fun. #MovingPandas dep graph is a beauty 🤪
    oh my god twitter doesn’t include alt text from images in their API